-
PTC, 삼성전자에 증강현실(AR) 개발 플랫폼 뷰포리아 공급
PTC코리아는 삼성전자 생활가전사업부에 증강현실(AR) 개발 플랫폼 ‘뷰포리아(Vuforia®)’를 공급했다고 밝혔다. 삼성전자는 뷰포리아를 기반으로 한 증강현실 모바일 애플리케이션 Samsung HA(Home Appliance) AR을 출시했다.Samsung HA AR은 삼성전자의 주요 생활가전 제품에 적용된 혁신 기술을 증강현실로 확인하고 보다 직관적으로 이해할 수 있도록 돕는 애플리케이션이다. 소비자는 국내 삼성 디지털프라자나 글로벌 유통 매장에 방문하여 태블릿에 설치된 애플리케이션을 통해 제품의 특장점을 3D 증강현실로 확인할 수 있다.AR모드와 영상모드 2가지로 사용 가능하며, AR모드에서는 가전제품에 표시된 AR 마크를 인식하여 제품에 적용된 차별화 된 기술력 및 작동원리를 증강현실 컨텐츠로 경험할 수 있다. 영상모드에서는 한번 인식한 AR마크로 언제든 3D 영상을 통해 다양한 각도에서 제품의 상세 정보를 살펴볼 수 있다.PTC코리아 박혜경 지사장은 “증강현실 기술은 소비자들의 제품 선택 방식을 변화시킨다. 단편적인 텍스트와 이미지 대신 풍부한 정보가 담긴 3D 컨텐츠를 통해 제품을 보다 깊게 이해하고, 최적의 선택을 할 수 있다. 이번 사례를 바탕으로 AR 전략을 필요로 하는 다양한 기업들과 협력을 지속해 나갈 계획”이라고 말했다.뷰포리아는 지능형 컴퓨터 비전(vision) 기술을 사용해 개발자들이 실제 물리적인 환경을 활용하여 AR 경험이 탑재된 앱 개발을 지원하는 소프트웨어 개발 플랫폼이다. 특히 Samsung HA AR은 뷰포리아의 이미지 타깃(Image Targets) 기능을 활용하여 매장 내 제품을 사실적으로 탐지, 구현하여 제품의 차별성을 알기 쉽게 제공한다.PTC는 증강현실이 고객 서비스를 제공하는 방식, 직원들을 교육하는 방식, 제품을 설계하고 생산하는 방식, 밸류 체인을 관리하는 방식, 그리고 기업들이 경쟁하는 방식을 모두 변화시킬 것으로 전망하고 초기 선두 기업으로서 AR 기술 개발에 지속 투자해 왔다. 전세계 60만명 이상의 개발자들이 뷰포리아를 기반으로 6만여 개의 AR 앱을 개발하였으며, 앱 설치 건수는 6억 2500만건 이상으로 업계에서 가장 폭넓은 에코시스템을 제공한다.한편 삼성전자는 현재 세탁기, 에어드레서, 식기세척기 등의 제품을 중심으로 AR 경험을 제공하고 있으며, 소비자 피드백을 통해 제품 컨텐츠를 지속 확대해 나갈 예정이다.
-
슈나이더 일렉트릭, 에코스트럭처 IT 어드바이저 출시
에너지 관리 및 자동화 분야 글로벌 기업 슈나이더일렉트릭이 새로운 소프트웨어 ‘에코스트럭처 IT 어드바이저(EcoStruxure™ IT Advisor)’를 출시했다.이는 클라우드(Cloud)의 강점을 활용하여 언제 어디서든 접근 가능한 데이터센터 관리를 구축할 수 있도록 간소화된 방법을 제공한다. 슈나이더일렉트릭의 통합 아키텍처 플랫폼인 에코스트럭처(EcoStruxure)의 응용 프로그램이자 데이터센터 및 IT 전문가를 위한 에코스트럭처 IT(EcoStruxure IT) 플랫폼 확장의 다음 단계를 이끈다.특히 데이터센터 관리 및 운영을 강화하는데 초점을 맞췄다. 이러한 클라우드 기반 계획 및 모델링 도구는 용량을 최적화하고, 비즈니스 영향을 분석하며 워크플로를 자동화한다. 따라서 대규모 데이터센터와 코로케이션(Colocation) 시설의 데이터센터 운영자가 운영 경비를 절감하고, 가동 시간을 극대화할 수 있도록 지원한다.슈나이더일렉트릭의 디지털 서비스 및 소프트웨어 부문 부사장 겸 총 책임자 킴 포블슨(Kim Povlsen)은 “하이브리드 데이터센터 아키텍처는 산업 현장에서 데이터센터 인프라를 관리하고 운영하는 방식에 대해 다시 생각하도록 만들고 있다”며 “에코스트럭처 IT 어드바이저는 어디서든 액세스할 수 있는 클라우드 기반의 제품으로 온프레미스 데이터센터 계획 및 모델링 소프트웨어를 고객에게 제공하여 이러한 요구를 해결해주며, 유연한 서브스크립션 모델을 통해 이루어진다”고 덧붙였다.에코스트럭처 IT 어드바이저는 자산 관리를 통한 정확한 자산 목록을 확인할 수 있다. 정확한 장치 세부 정보와 자산의 속성에 즉시 액세스할 수 있도록 데이터가 물리적인 레이아웃 내에 표시된다.또한, 리스크 계획을 통한 사전 예방적 사고 관리가 가능하다. 영향 분석 보고서를 통해 향후 혹은 현재의 위험성이 장치와 인프라에 어떻게 영향을 줄 수 있는지 나타낸다.이 밖에도 코로케이션 공급업체의 경우 에코스트럭처 IT 어드바이저를 통해 자세한 플로어 및 랙(rack) 활용 보고서와 함께 영역(area), 케이지(cage), 랙 및 IT 자산에 대한 플로어 뷰를 제공받을 수 있다.현재 전세계에서 에코스트럭처 IT 어드바이저를 이용할 수 있으며, 에코스트럭처 IT 플랫폼에 확장할 수 있다. 에코스트럭처 IT는 사물인터넷(IoT)이 지원되는 전체적인 물리적 인프라 자산에 대한 가시성을 갖추고 있다.
-
월간 기계&자동화 2019년 5월호가 발간되었습니다.
특집 : 감압밸브 산업경쟁력02 자동화라인- 신기술 직업훈련 확대… 융·복합 인재 키워 혁신성장 이끈다 外08 제품가이드- 공작기계용 커플링 外12 Special- 감압밸브 산업경쟁력24 기술르포- 차량용 반도체 기술 현황과 국내 발전전략32 기술정보- 2차 전지 전극생산 라인의 벨트피딩 시스템 설계 및 성능시험41 나우이슈- 빛을 이용하는 포토닉스 기술과 산업동향46 인포커스- 메모리반도체 가격하락 요인 및 전망52 비즈인포- 독일 전기자동차 배터리 셀 연구개발 및 생산 주요동향58 무역정보- 비관세장벽 현황62 안전보건- 안전하고 건강한 일터, 클린사업장 조성지원사업66 지원사업- 가족친화인증70 국내외 전시일정
-
데이코산업연구소, ‘스마트팩토리 시장 현황 및 핵심 기술 동향’ 보고서 발간
산업조사 전문 기관인 데이코산업연구소가 ‘스마트 팩토리 시장 현황 및 핵심 기술 동향’ 보고서를 발간했다.글로벌 스포츠용품 기업인 독일의 아디다스는 본사가 있는 남부 바이에른 주에 ‘스피드 팩토리’를 건설했다. 스피드 팩토리는 전 공정의 로봇 자동화를 통해 연간 50만 켤레의 운동화 생산이 가능한 스마트 팩토리로, 신발끈부터 깔창, 뒷굽 등 소비자가 원하는 옵션을 반영해 5시간 내에 제품을 생산해낼 수 있다.스마트 팩토리는 기존의 공장자동화(Factory Automation, FA) 수준을 넘어선 차세대 디지털 신기술과 제조기술이 접목된 소비자 중심의 지능화된 공장으로, 사이버물리시스템(CPS), 로보틱스, 3D 프린팅, IoT 등의 기술을 기반으로 제조업 생산성을 획기적으로 향상시킬 수 있다.4차 산업혁명 기술을 기반으로 구축되는 스마트 팩토리는 아디다스의 사례에서 알 수 있듯 소비자맞춤형 생산을 구현할 수 있고, 생산비용 측면에서 근로자의 임금이 차지하는 부분이 매우 적다는 강점이 있다.이러한 스마트 팩토리는 2008 금융위기 이후 제조업이 재조명되는 기조와 ICT 기술의 융·복합이 활발히 일어나는 시장 환경이 맞물리며 빠른 성장이 기대되고 있다.Markets&Markets의 전망에 따르면 글로벌 스마트 팩토리 시장 규모는 연평균 8.0% 성장하여 2018년 2,461억 달러의 경제적 가치를 창출할 전망이며, 적용 산업별로는 자동차, 반도체/전자, 에너지, 광업/금속업, 화학, 식음료 업종에서 활발한 보급이 이루어질 것으로 기대되고 있다.국내의 경우 미국이나 일본과 달리 GDP 대비 제조업 비중이 30%를 상회하는 만큼, 스마트 팩토리는 국내 경제에 있어 중요한 분야라고 할 수 있다.그러나 스마트 공장 관련 기술의 상대수준을 보면 한국은 미국, 유럽, 일본에 이어 4위이나, 3위인 일본과 큰 기술수준의 차이를 보이고 있어, 경쟁력 제고를 위한 노력이 시급한 상황이다.이러한 상황을 타개하고 스마트 팩토리 관련 사업의 컨트롤 타워 역할을 수행하기 위해 민간과 정부가 협력해 민관합동 스마트공장추진단을 설립, 스마트공장 보급 및 확산, 기술기획, 기반구축, 표준기획 등의 사업을 운영하고 있으며, 여러 정부부처에서 관련 지원 정책 및 사업을 추진하고 있다.데이코산업연구소는 다양한 산업분야로의 보급이 본격화되는 IoT와 CPS 기반 스마트 팩토리 기술 및 시장 동향과 생태계를 구성하는 관련 산업 동향 등을 종합적으로 정리 분석하여 이번 보고서를 출간하게 되었다.데이코산업연구소 관계자는 "스마트 팩토리 산업의 동향과 트렌드를 살펴봄으로써 시장의 변화를 예측하고, 경쟁전략 수립에 유용한 참고자료가 될 수 있도록 하는 데 중점을 두었다"며 "이 보고서가 스마트 팩토리 분야뿐만 아니라 관련 산업에 종사하는 분들의 업무에 작은 도움이 될 것으로 기대된다"고 밝혔다.
-
VSI, 차세대 차량용 반도체 개발 사업 주관기관으로 선정
차량용 반도체 기업 VSI는 과학기술정보통신부가 주관하는 혁신성장연계 지능형 반도체 선도사업내의 차량내 네트워크(IVN : In-Vehicle Network) 반도체 개발 사업의 주관기관으로 최종 선정되었다고 2일 발표했다.해당 사업은 과학기술정보통신부가 주관하여 차세대 자율주행차 및 커넥티드카에 필수적인 센서, 액츄에이터 등의 다양한 ECU들을 효율적으로 연결하기 위한 차량 내 네트워크 기술을 개발하고, 차량 내 CAN과 이더넷 등의 다양한 IVN 표준을 통합하고 고속 전송이 가능한 자율주행차용 핵심 반도체를 선도적으로 개발하기 위한 사업이다.VSI 강수원 대표는 “당사의 차량용 IVN 반도체 부문의 전문성과 사업화 능력 및 자체 개발한 썬더버스 기술의 우수성을 인정받은 것에 큰 의의가 있으며, 과제 수행을 통해 해당 반도체를 조기에 개발하여 차세대 차량에 적용하는 데에 박차를 가할 것”이라고 밝혔다.차량에는 평균 30개, 고급 차의 경우에는 100개 이상의 ECU들이 장착되어 있으며, 이들 ECU를 연결하기 위해 CAN, CAN-FD, 이더넷, FlexRay, MOST, LIN 등의 다양한 표준이 사용되고 있으나, 서로 호환되지 않아 별도의 케이블을 이용하여 연결되어 있으며, 속도 제한 등으로 인해 동일 표준에서도 다수의 케이블로 나누어 연결되는 경우도 있다.이로 인해 ECU 연결에 필요한 케이블은 차량 제작에 있어서 샤시, 엔진에 이어 세 번째로 높은 비용/무게를 차지하고 있으며 이를 줄이는 것이 매우 중요하다.VSI가 개발한 썬더버스 기술을 이용할 경우 표준별로 별도의 케이블을 사용할 필요가 없이 동일 케이블을 이용하여 통합할 수 있어서 연결에 필요한 케이블 양을 획기적으로 줄일 수 있고, 이로 인해 차량 무게/비용/제작비용을 낮추어 차량 제조 및 네트워크 구성에 경쟁력 우위를 제공할 수 있다. 도입 측면에서도, 기존의 ECU 소프트웨어 및 제어기의 설계 변경 없이 그대로 적용할 수 있는 장점이 있다.현재 차량 내에 속속 도입되고 있는 이더넷 ECU도 지원하며, 신규 이더넷 ECU들도 기존 포설된 CAN 케이블에 바로 연결 설치 가능한 장점이 있어 차량내 이더넷 도입을 가속화할 수 있다.썬더버스 기술은 크게 다양한 표준 기반의 ECU와 연동하는 기술, ECU 데이타를 100 Mbps급 이상의 고속 링크를 통해 전송하는 고속 송수신 기술, 복수개의 가상 링크를 통해 이종의 표준을 전송하는 기술 등으로 구성되어 있으며, VSI는 관련한 특허 24건을 보유하고 있다.해당 과제 수행을 위해 VSI는 전자부품연구원, 대구경북과학기술원, 광주과학기술원, 울산과학기술원, 세원전자와 협력하여 해당 반도체의 개발, 시험, 상용화를 추진할 예정이다.VSI는 실리콘밸리 출신의 강수원 박사가 국내에 설립한 회사로 자율주행차 및 커넥티드카용 통신 반도체 선도 기업을 지향하고 있다. 또한 실리콘밸리에 설립한 자회사 벨로넥트(Velonect)는 실리콘밸리의 자율주행차 선도 업체 및 반도체 업체와의 제휴를 통해 기술 표준화 및 라이센스를 추진할 예정이다.
-
Arm 차이나, 저전력 MCU 코어 개발 작업에 멘토 설계 오류 검증 솔루션 ‘퀘스타’ 선택
전자 설계 자동화(EDA) 소프트웨어 분야 제공 기업 멘토, 지멘스 비즈니스는 반도체 기업인 ‘Arm 차이나가 차세대 저전력 마이크로컨트롤러(MCU) 코어의 주요 개발 작업을 위해 자사의 반도체 설계 결함 및 오류 검증 솔루션인 ‘퀘스타 시뮬레이션(Questa™ Simulation with Power Aware)’을 도입했다고 밝혔다.Arm 차이나는 철저한 평가 작업 끝에 멘토 퀘스타(Mentor Questa) 솔루션을 선택했다. 멘토의 퀘스타 솔루션은 기능 검증 기간 중에 원활한 브링업(bring-up: 기능 수행)을 보여주었으며, 모든 목표 디자인에 대해 100% 합격률을 실현했다. Arm 차이나의 윌리엄 류(William Liu) 제품개발 부문 부사장은 “퀘스타가 복잡한 검증 환경에서 보여주는 호환성과 고성능에 만족하고 있다. 퀘스타 솔루션을 이용함으로써 급성장하고 있는 다양한 시장을 위한 매우 성공적인 디자인을 개발할 수 있을 것으로 기대하고 있다”고 말했다.복잡한 FPGA 및 SoC 디자인의 인증과 관련된 위험부담을 줄이기 위해 개발된 퀘스타 어드밴스드 시뮬레이터(Questa Advanced Simulator)는 멘토의 퀘스타 파워 어웨어 시뮬레이션(Questa® Power Aware Simulation) 솔루션과 함께 사용되며, 고객의 설계 주기 초기 단계에서 저전력 실리콘의 구동을 정확하게 모델링함으로써 저전력 실리콘 디자인을 구현할 수 있도록 지원한다.Arm 차이나의 설계 팀은 퀘스타 파워 어웨어 시뮬레이션(Questa® Power Aware Simulation)을 이용해 반도체 회로 설계 전 단계에서 레지스터 이행 시뮬레이션(RTL)을 통해 활성 전력 관리 기능을 검증할 수 있으므로, 실제 구현 단계로 들어가기 전에 대안적인 접근을 가능하도록 해줌으로써 최소 비용으로 최대 절전 효과를 달성할 수 있다.멘토의 라비 수브라마니안(Ravi Subramanian) IC 검증 솔루션 부문 총괄 매니저이자 부사장인 “멘토의 퀘스타 검증 툴은 세계 최고의 칩 설계업체들이 혁신 제품을 보다 신속하고도 자신 있게 출시할 수 있도록 지원해온 오랜 실적을 갖고 있다”며 “멘토는 Arm 차이나가 퀘스타 검증 솔루션을 통해 차별화를 달성하여 치열한 시장 경쟁에서 앞서 가고 있는 우리의 수많은 업계 리더 대열에 합류한 것을 영광으로 생각한다”고 말했다.
-
분체이송시스템 전문 동양피엔에프, GS칼텍스 여수 MFC 공장 내 이송설비 수주
분체이송시스템 전문 동양피엔에프는 GS칼텍스이 발주한 여수공장의 올레핀 복합분해시설(MFC) 내 이송시스템 설비 공사를 수주했다고 17일 밝혔다.수주 금액은 187억 5000만 원 규모로 전년도 연결 기준 매출액 대비 16.7% 수준이다. 이에 따라 동양피엔에프는 GS칼텍스가 추진 중인 여수 지역 MFC 공장에 PCS(Pneumatic Conveying System, 공압식 이송설비) 공사를 진행할 예정이다.이 공장은 올레핀 복합분해시설로서 올레핀 생산 공장이다. 올레핀은 원유 정제 과정에서 생산되는 화합물이며 주로 플라스틱으로 불리는 합성수지를 비롯해 합성 고무, 합성 섬유 등을 만드는 데 사용된다.동양피엔에프가 시공하게 될 PCS 장치는 공장에서 생산되는 폴리에틸렌(PE) 제품을 각 공정에 필요한 곳으로 이송하는 대용량 설비다.동양피엔에프 관계자는 "주력 사업인 PCS 부문에서 연이은 수주 성공으로 시장 경쟁력을 입증하고 있다"며 "기술 및 품질을 지속적으로 높여 나감으로써 경쟁력을 더욱 강화해 나가겠다"고 밝혔다.
-
LS전선아시아, 올 1분기 역대 최대 실적… 베트남 내수 기반 초고속 성장 예상
LS전선아시아는 올 1분기 매출이 전년동기대비 28% 증가한 1223억 원, 영업이익은 14% 증가한 60억 원을 기록할 것이라고 잠정 발표했다. LS전선아시아의 1분기 매출과 영업이익은 1996년 베트남 진출 및 2016년 한국거래소 상장 이후 분기 최고 실적이다.LS전선아시아는 전력 케이블의 경우 품질이 로컬 업체보다 월등히 뛰어나면서도 해외 선진 업체들 대비 가격 경쟁력을 확보하고 있어 베트남 내수는 물론 해외 수출까지 활발한 것이 이번 실적의 주요 요인이라고 분석했다.또한 광케이블의 경우 선진 업체 수준의 품질과 유럽 시장의 맞춤형 제품을 생산, 유럽5G 시장의 확대에 따른 고부가 프로젝트를 수주할 수 있었다.LS전선아시아 관계자는 "베트남 내수 시장의 지속적인 성장에 힘입어 고부가 제품의 판매가 늘어남에 따라 매출과 이익의 초고속 성장이 예상된다"고 밝혔다.한편, LS전선아시아는 최근 베트남 건설사인 호안 손 그룹과 베트남 태양광 발전소 사업에 향후 2년간 5000만 달러(약 563억 원 규모)의 전력 케이블을 공급하는 계약을 체결했다.
-
플리어, 전기 시설용 비접촉식 전압 디텍터·HVAC/R용 환경 미터계 출시
플리어 시스템(FLIR Systems)은 작업 현장에 발생한 문제를 해결하고 가정용/산업용 전기 시설의 고장 여부를 확인할 수 있도록 돕는 비접촉식 전압 디텍터 FLIR VP42와 HVAC/R 측정용 다목적 환경 미터계 EM54를 출시했다고 8일 밝혔다.FLIR VP42는 사용자가 활성 및 비활성 상태의 배선 설비에 발생한 문제를 쉽고 빠르게 해결할 수 있도록 도와줘 더욱 안전한 작업 환경을 조성한다.VP42는 작업등 기능이 기본 탑재돼 있고 안전 등급이 CAT IV에 달하는 등 작업 현장에 통전 상태의 전선이 있는지 확인하는 데 필수로 활용해야 할 기기이다. VP42는 콘센트 및 접속 배전함 등에 있는 비활성과 활성 배선 설비를 분류하고 추적함으로써 배선 설비의 식별을 더욱 간단하게 만들어준다.일반 볼펜과 크기가 유사해 항시 휴대하기 용이하며, 고내구성 재질이 사용돼 전선을 별도로 만지거나 접촉해야 할 필요가 없다. 최신 안전형 콘센트에서도 AC 전압의 통전 여부를 빠르게 검사해볼 수 있다.또한 최신 스마트폰과 유사하게 설계된 FLIR VP42는 다양한 색상 구현이 가능한 LED와 진동 기능을 이용해 설비가 통전 상태라는 사실을 알려주기 때문에 주변에 소음이 많거나 어두운 현장에서도 사용자가 안전하게 작업할 수 있게 한다.VP42는 오랜 기간 사용이 가능하도록 강한 내구성을 가지도록 개발됐으며, 롤링 방지 본체와 고내구성 조립 기술 덕분에 3미터 높이에서 콘크리트 바닥에 떨어뜨려도 파손되지 않는다.EM54는 각종 도관, 전기 원동기, 온도 관련 설비, 기타 가정용, 상업용, 산업용 시설의 시스템 구성부를 검사하는 데 최적화된 제품이다. 고품질 데이터를 제공하는 동시에 사용법도 쉬운 EM54는 필터 막힘 현상, 풍량을 줄이는 도관 누기 현상, HVAC 시스템 과부하 현상 등을 사용자가 빠르고 정확하게 찾아낼 수 있도록 돕는다.외장식 날개형 풍속계 프로브, 고해상도 풍속 측정기능 등을 갖춘 FLIR EM54 환경 미터계는 사용자가 신속 정확하게 도관의 유입구와 토출구의 풍속을 검사할 수 있게 해준다. 이를 통해 사용자는 도관 내의 흐르는 공기 흐름을 간단하게 산출할 수 있고 문제도 효율적으로 해결할 수 있다.EM54 환경 미터계에 내장된 습도계는 상온 상태의 상대 습도와 차이가 발생하는 부분도 잡아내기 때문에 생산 현장에서 사고나 가정 및 사무실에서 불편을 초래할 수 있는 정전기 발생 문제를 해결하는 데에도 도움을 준다.아울러 미터계에 탑재된 K타입 접촉식 온도 프로브를 활용하면, 전기 원동기 및 열 관련 장비 구성품의 적정한 작동 온도를 점검해볼 수 있다.EM54 환경 미터계에는 읽기 쉬운 다기능 화면, 최소-최대-평균 값 기록 기능, 프로그램 설정이 가능한 자동 전원 종료 기능이 탑재돼 있다. 튼튼하고 내구성 있는 디자인도 갖추고 있기 때문에 EM54는 다양한 진단 작업에 활용이 가능하다.
-
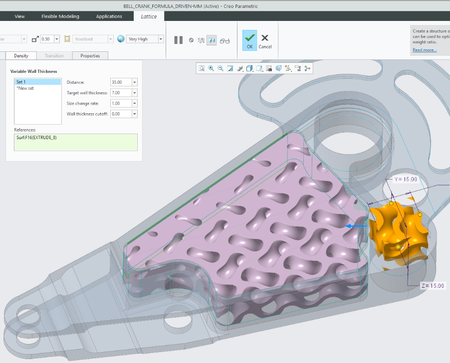
PTC, 설계 혁신을 위한 3D CAD 플랫폼 크레오(Creo) 신제품 출시
PTC는 통합 환경 내에서 3D 설계 및 제조 혁신을 돕는 CAD 플랫폼 ‘크레오(Creo®)’ 최신 버전을 출시했다고 1일(월) 밝혔다. 크레오 6.0에는 새로운 실시간 시뮬레이션 기능이 추가됐으며, 증강현실(AR) 기능 및 적층 제조 기능이 확대된 한편 다양한 생산성 향상 요인이 더해졌다.크레오는 전세계 수천 곳의 엔지니어링 및 제조 기업들이 빠르게 변화하는 제품 디자인 환경에 효과적으로 대응하기 위해 사용하는 제품이다. 엔지니어들은 임베디드 시뮬레이션을 통해 설계 프로세스를 혁신할 수 있다.또한 IoT 기반 설계를 통해 아이디어를 스마트 커넥티드 제품으로 신속하게 구현할 수 있으며, AR 경험이 탑재된 크레오를 사용하여 전세계 모든 이해 관계자들과 실시간으로 협업할 수 있다.브라이언 톰슨 PTC CAD 부문 수석 부사장 겸 GM은 “제품에 디지털 생명력을 불어넣으려는 기업들이 증가함에 따라 크레오가 제공하는 실시간 시뮬레이션, 적층 제조 기능은 물론 클라우드 기반 증강현실로 이루어진 효율적이고 안전한 몰입형 협업 기능에 대한 수요가 높아지고 있다. PTC는 이번 신제품을 통해 산업 설계의 혁신에 필요한 모든 기능을 통합된 크레오 플랫폼 내에서 제공한다”고 설명했다.앤시스(Ansys)와의 협업을 통해 최근 발표된 ‘크레오 시뮬레이션 라이브(Creo Simulation Live)’는 시뮬레이션 기반 설계와 더불어 설계 결정에 대한 실시간 피드백을 지원한다. 크레오 모델링 환경에 완벽하게 통합된 툴로써 백그라운드 단에서 실행되는 동안 수 초 이내에 결과를 제공한다.AR은 엔지니어가 설계하고 협업하는 방식을 개선한다. 클라우드 기반으로 설계 정보를 공유하고 동료, 공급업체, 고객 및 제조 파트너와 안전하고 효율적으로 협업할 수 있다. 크레오 플랫폼 전체에 적용된 AR 디자인 쉐어(AR Design Share) 기능을 통해 설계업체와 제조업체는 빠르게 반복(iterate)하고, 프로토타입을 최소화하며, 설계 검토 과정을 효율화 할 수 있다.특히 크레오 6.0은 모델링 및 허가 관리와 관련하여 10여 가지의 AR 경험을 제공하며, 스마트폰, 태블릿, 홀로렌즈(HoloLens)에서 전체 스케일로 모델을 확인할 수 있도록 지원한다. 또한 사용자들은 씽마크(ThingMarks™) 및 QR 코드를 통해 손쉽게 AR 경험에 접근할 수 있다. 크레오는 적층제조 설계에 필요한 툴 및 연결 도구를 제공함으로써 수요에 맞춰 광범위한 제조 프로세스를 지원한다. 사용자들은 크레오에서 벗어나지 않고 플랫폼 내부에서 설계, 최적화, 검증, 출력 체크의 모든 과정을 진행함으로써 전체 프로세스 시간을 줄이고 오류 가능성을 낮출 수 있다.또한 유연성을 강화하여 확률적 형태(stochastic foam) 및 정각 격자, 자이로이드(Gyroids)와 같은 포뮬러 중심 격자 등을 구축하고, 크레오 지오메트리를 사용하여 커스텀 격자를 정의할 수 있도록 지원한다.사용자들은 빌드 방향을 분석하고 최적화함으로써 출력 시간을 절감하고, 서포트 구조를 최소화하는 한편 트레이 활용도를 최대화할 수 있다. 이와 함께 크레오 6.0은 3MF에 대한 지원을 확대했다.크레오 6.0은 사용자 경험 향상 위한 UI 개선, 형상 생성 및 수정을 위한 미니 툴바, 대시보드 최적화, 모델 트리 개선 등을 통해 사용성을 극대화시켰다. 또한 지능형 프레임워크 및 인텔리전트 확장 기능, 모델 기반 정의, 케이블링, 코어 모델링 등의 기능을 강화했다.한편 국내 고객들은 PTC코리아의 플래티넘 파트너 디지텍, E3PS, 포비스(총판)를 통해 크레오 6.0의 주요 특장점을 확인할 수 있으며, 오는 6월 10일~13일 보스턴에서 개최되는 세계 최대 디지털 트랜스포메이션 컨퍼런스 ‘라이브웍스(LiveWorx)’에서도 다양한 CAD 혁신을 경험할 수 있다.